Adwow

Language

  • English

Location

  • Vancouver, BC, Canada
  • South Carolina, USA

Type of Work

  • User Interface Design
  • User Experience Design

Date

  • 2024

Team

  • Diego Hernández Dorantes

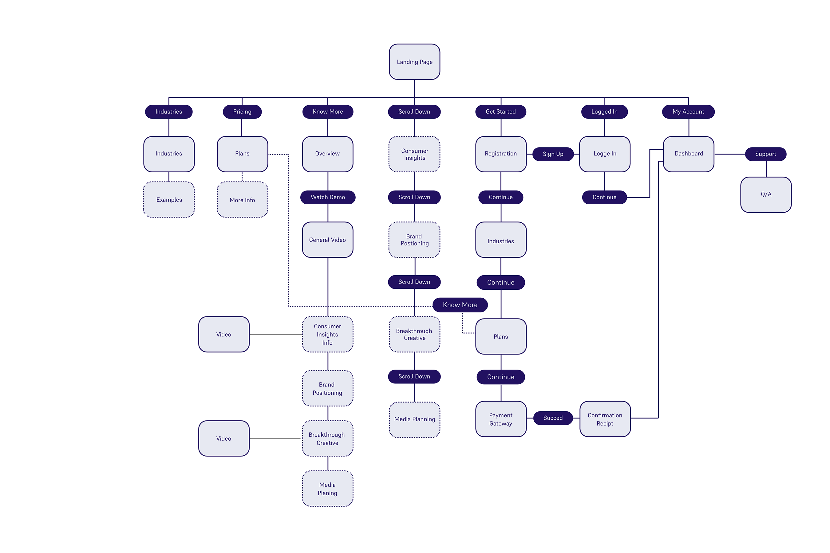
Adwow is a next-generation marketing agency that leverages the latest technology and powerful digital tools to create dynamic, data-driven advertising solutions. Its mission is to make high-quality, strategic marketing accessible to a wider range of clients, including startups and small businesses.

By combining efficiency, affordability, and professional-grade results, Adwow redefines how brands approach ad campaigns. Its work reflects a shift toward more agile, tech-savvy marketing that delivers measurable impact without requiring large-scale budgets.

Back to Catalogue
Next Project